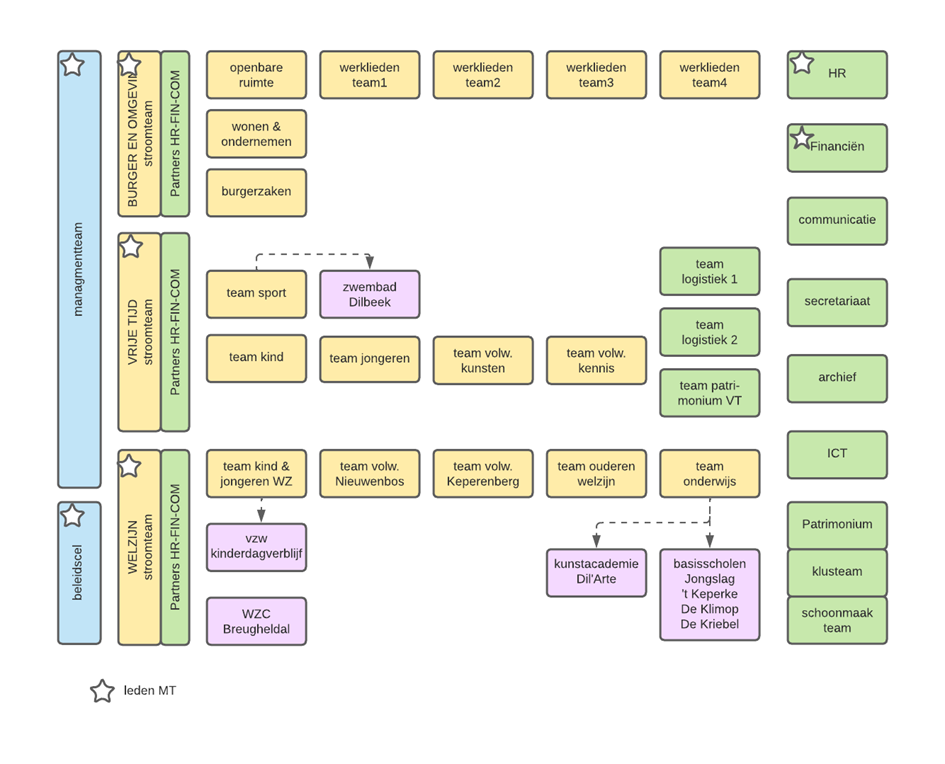
Het organogram van Groep Dilbeek toont in grote lijnen hoe de dienstverlening is georganiseerd in verschillende stromen en teams.
In een eerste grote onderverdeling zijn alle “processtromen” en producten van de Groep ingedeeld in een aantal grote thema’s. Die onderverdeling resulteert in volgende stromen:
- Burger & Omgeving
- Welzijn
- Vrije Tijd
Deze stromen werken rechtstreeks voor de burger. Daarnaast zijn er een aantal ondersteunende diensten en specialisten die de werking van de “primaire” stromen versterken.
Om die verschillende thema’s behapbaar te maken, is een verdere onderverdeling in teams nodig. Waar dat relevant is, zijn deze teams doelgroepgericht opgezet.
Sommige entiteiten hebben een (quasi) zuivere exploitatie-opdracht, waaraan andere uitdagingen verbonden zijn dan deze van de overige teams. We benoemen ze dan ook expliciet als entiteiten: zwembad, kunstacademie Dil’Arte, basisscholen (Jongslag, ’t Keperke, De Klimop, De Kriebel), vzw Kinderopvang, WZC Breugheldal. Ze worden in het organogram in een andere kleur aangeduid dan de “centrale” teams.
Het besturingssysteem binnen Groep Dilbeek ziet er als volgt uit:
